



































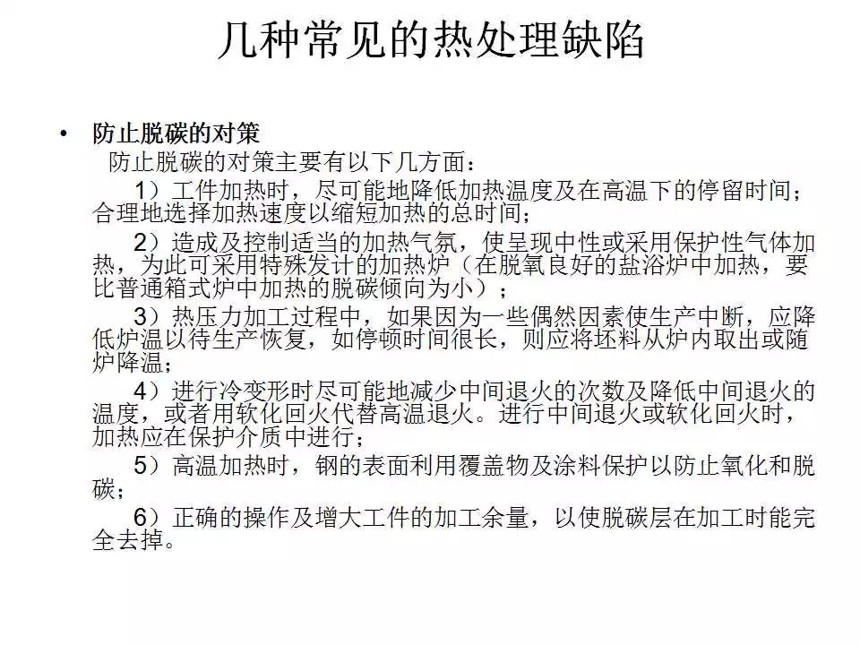
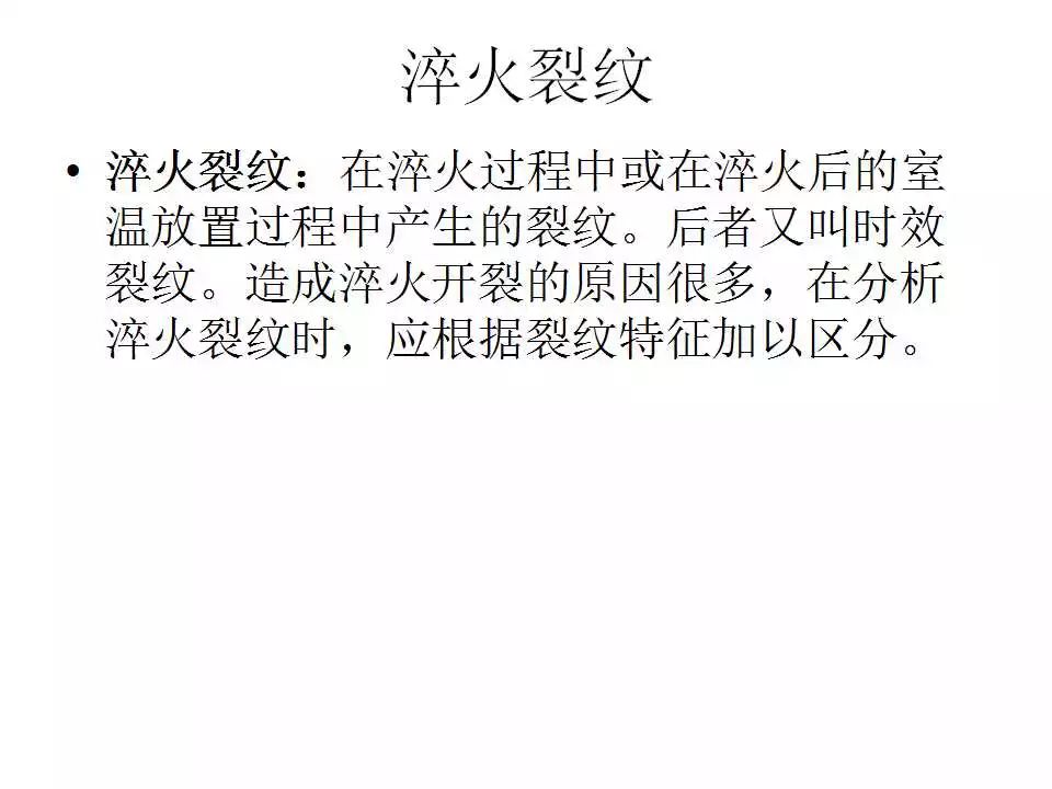
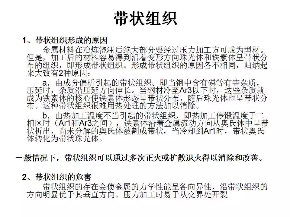
隱石檢測擁有一批在業內取得顯著成就的專業技術人員,在行業內有著豐富的檢測經驗。秉承著專注、專業、高效、想客戶所想的理念,公司積極增加項目和完善更先進的測試儀器設備,保障每一個檢測,分析,研發任務優質高效的完成。同時通過專業所長,為全球數萬家優質客戶提供最及時的行業技術標準信息,和更高精尖的分析檢測解決方案。
隱石檢測分別成立了閥門實驗室,腐蝕實驗室,金相實驗室,力學實驗室,無損實驗室,耐候老化實驗室。從事常壓儲罐檢測,鍋爐能效檢測,金屬腐蝕檢測,SSC應力腐蝕檢測,HIC抗氫致開裂檢測,閥門檢測,應力應變檢測,無損探傷檢測,機械設備檢測,金相分析,石墨烯納米材料檢測,水質檢測,油品檢測涉及的服務范圍已廣泛覆蓋到鋼鐵材料,有色金屬材料,石油化工設備,通用機械設備,冶金礦石,建筑工程材料、航空航天材料,高鐵船舶材料,汽車用零部件、非金屬材料,電子電工產品等各個領域,并獲得了CMA和CNAS;雙重認可。
Copyright ? 2017-2024 江蘇隱石實驗科技有限公司 All Rights Reserved 備案號:蘇ICP備2021030923號-2
蘇公網安備32020502001473 技術支持:迅誠科技